会计及金融方向 证书班 招生简章
yl23455永利集团CFA项目中心
在当今竞争日益激烈的就业市场中,大学生的生存与发展早已不再单纯依赖于一张文凭。尤其是在经济全球化与数字化转型的双重浪潮下,企业对人才的需求更加注重“硬实力”和“软技能”的结合。
根据2023年网易发布的《经管类毕业生就业报告》,仅有50.1%的应届毕业生在毕业前成功获得offer,在这些成功签约的学生中,持有相关专业资格证书的比例显著高于未持证者。数据显示,拥有CPA(注册会计师)、CFA(特许金融分析师)或FRM(金融风险管理师)等高含金量证书的毕业生,其起薪普遍高出无证同龄人约30%,部分高端岗位甚至达到50%以上的薪资溢价。
证书不仅仅是对学习成果的一种认证,更是一套完整的知识体系与实践指南。例如,CPA考试涵盖了审计、税法、财务管理等多个模块,帮助考生全面掌握企业财务运作的各个环节;CFA则专注于投资分析、资产配置及道德规范,为金融从业者提供了扎实的理论基础与实战工具。证书=技术+实践,它不仅提升了个人的专业素养,还为职业发展打开了更多可能性的大门。
为了适应全球经济一体化、特别是金融全球化发展对具有国际化、复合型、创新型金融高端人才的需要,以及帮助我校学生更好地应对当前复杂的就业环境,提升我校本科生在金融、财会行业就业的竞争力,yl23455永利集团积极响应教育部1+x职业证书政策。现面向全校本科生和研究生提供多种会计和金融的证书教育,欢迎感兴趣的同学积极了解和参加。
一、证书备考规划
大学是个人成长与职业发展的关键时期,合理规划时间、提升核心竞争力,将直接影响未来的职业道路。以下从各阶段出发,结合证书报考条件,为大学生提供一份详尽的分阶段备考规划。
入门证书:职场入场券(半年内取证)
1.初级会计资格——财务上岗证,开启财务职场

2017年《会计法》取消了会计从业资格认定,由此初级成为了财务领域唯一的入门级别考试。
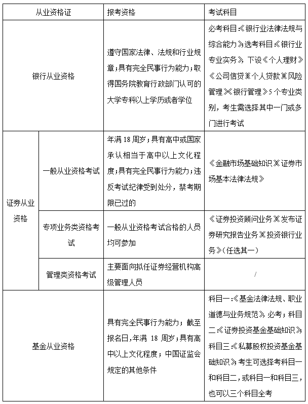
2.从业资格证——金融上岗证,开启金融职场

进阶证书:职场垫脚石(1年内取证)
1.CMA——以管理会计为核心,财务领域的万金油!
作为全球范围内备受认可的管理会计领域权威认证,CMA政府唯一官方引进的国际管理会计认证,享各地人才补贴。持有CMA不仅能够彰显其在财务管理与战略决策领域的卓越能力,更可享受多地政府出台的人才优惠政策。

针对在校学生,CMA报名费用相较于社会考生大幅降低经济门槛,为年轻学子提供了提前规划职业生涯的绝佳机会。同时,CMA考试采用全中文形式,极大减轻了语言障碍带来的压力,使考生能够专注于核心知识点的学习与掌握。此外,考试时间安排灵活,每年提供三次考试窗口(4月、7月、11月),考生可根据自身学习进度和时间安排自由选择考试日期,确保备考过程更加高效且从容。
2.绿色金融先锋——ESG CIP、CGFC
在当今全球经济转型与可持续发展浪潮中,新兴领域的崛起为个人职业发展提供了前所未有的机遇。这些领域不仅契合时代需求,更因其稀缺性和前瞻性成为人才市场的“香饽饽”。
在全球范围内,“碳中和”已成为各国政府与企业的重要战略目标。从《巴黎协定》到中国提出的“双碳”目标(2030年前实现碳达峰,2060年前实现碳中和),绿色金融作为推动低碳经济发展的核心工具,正在迅速崛起。而CGFC(Certified Green Finance Consultant,绿色金融分析师)正是这一领域的专业认证,旨在培养能够评估、设计并实施绿色金融解决方案的高端人才。
ESG CIP结合中国本土实际,开发了一套符合国情的ESG评价体系。相较于欧美国家普遍采用的通用标准,这套体系更能反映中国企业所面临的独特挑战与机遇。
此外,随着人工智能、大数据等前沿技术在金融领域的广泛应用,ESG投资也迎来了新的变革契机。例如,通过机器学习算法可以快速筛选海量数据,精准定位潜在的优质标的;利用区块链技术则能确保信息披露的真实性和可追溯性。因此,ESG CIP认证不仅吸引了传统金融从业者,还深受科技背景人士追捧,成为培养“金融+科技”复合型人才的理想平台。
王者证书:职场护城河(2-3年取证)
1.金融第一证——CFA
CFA(特许金融分析师)被誉为全球金融领域的“黄金标准”,是通往华尔街投行及顶尖金融机构的敲门砖。作为国际认可度最高的专业资格认证之一,CFA不仅代表了持证人在金融理论与实践方面的卓越造诣,更是其职业素养与道德操守的权威背书。无论是投资银行、资产管理公司,还是对冲基金和咨询机构,CFA持证人都备受青睐,成为行业内的稀缺人才。
CFA课程体系覆盖了现代金融学的核心领域,包括量化分析、资产估值、投资组合管理、衍生品定价以及企业财务决策等关键技能。通过系统化的学习,CFA持证人能够在复杂的市场环境中游刃有余地应对挑战,并为企业创造长期价值。
此外,CFA协会强调职业道德的重要性,将其贯穿于整个课程体系之中。这一理念使得CFA不仅仅是一张证书,更是一种责任与承诺——即以客户利益为先,维护资本市场的公平与透明。在全球化背景下,随着金融行业的快速发展与监管环境的日益严格,CFA的价值愈发凸显,它不仅是个人职业发展的加速器,也是推动整个行业健康发展的基石。
金融行业(包括银行、保险、证券、信托、基金公司等)是平均薪酬排名第一的行业,就业门槛一向比较高,而取得CFA证书代表了金融投资方面的能力和水平,是各专业学生进入金融行业的有力凭证。金融行业对于“XX专业+金融”复合型人才尤为青睐,CFA证书对于这些专业的学生进入金融行业提供了很好的机会,也是非金融专业学生未来通过研究生、留学等方式转向金融专业的有力跳板。
例如“会计+金融”可以从事金融分析、投行、信贷等多个金融岗位;“市场营销+金融”可以从事金融机构中如财富顾问、基金和信托产品销售等营销岗位;“国际贸易+金融”可以从事与国际贸易有关的金融业务;“人力资源+金融”可以在金融机构中从事人力资源工作;“物流+金融”现在的应用包括供应链金融、物流金融等;“理工类专业+金融”更为适应量化投资、行业研究咨询等岗位的需求。当然,也可以不和原来的专业挂钩而有机会从事其他更广泛的金融岗位。
2.风控人才“黄金标准”——FRM
FRM(金融风险管理师)持证人作为全球金融风险管理领域的专业认证持有者,其职业分布广泛且具有高度的专业性。这些持证人主要集中在商业银行、投资银行、保险机构、咨询服务公司以及跨国企业等核心领域。
随着中国金融市场的不断开放与深化发展,金融机构对风险管理能力的要求日益提高。特别是在近年来监管政策趋严、市场风险事件频发的情况下,具备国际化视野和专业技能的FRM持证人更成为各金融机构争相引进的核心资源。
3.财务证书的王者——CPA
CPA(注册会计师):CPA被誉为国内财会领域职业发展的“天花板”,其含金量和权威性毋庸置疑。作为唯一拥有审计签字权的专业资格认证,CPA不仅是衡量财务从业者专业能力的重要标尺,更是企业信赖的核心凭证。无论是大型跨国公司还是本土知名企业,CPA持证人始终是财务管理团队中不可或缺的中坚力量。
从职业发展来看,CPA的价值早已超越了单纯的“证书”范畴,它更是一种身份象征与能力背书。在激烈的职场竞争中,CPA已然成为升职加薪的核心筹码,甚至可以说是通往高层管理岗位的一张“黄金门票”。
此外,随着经济全球化进程的加速以及资本市场的日益复杂化,企业对于高水平财务人才的需求愈发迫切。CPA不仅帮助个人掌握了全面的会计、审计、税法及财务管理知识体系,还培养了宏观视野和战略思维,使持证人能够从容应对各种复杂的商业环境。因此,无论是在传统的会计师事务所,还是在新兴的互联网巨头,亦或是金融投资机构,CPA都能为从业者带来无可比拟的职业优势与广阔的发展空间。
二、课程优势
1.智适应教学体系
针对考生基础弱、备考时间少、内容杂等学习难题,提供一套智适应学习备考解决方案,让Pass触手可及!

2.ABCD“教”与“学”智能生态系统
基于大数据生态系统,构建学员专属学习模型,定期复盘学习情况,助力高效备考!

3.“学”与“练”测评体系
按照各阶段学习目标,定制化匹配题库,“学练一体”提升学习效果。

4.“六领”服务闭环

三、报名咨询
联系人:
杨老师 13335398169 (微信同号)
陈老师 QQ:1917571096
咨询地址:教9-510 CFA项目中心办公室
也可以填写下方预约咨询二维码,后续会有老师联系咨询:

附件: